编译原理
本笔记基于上海交通大学 胡易坤老师 2024-2025 学年春季学期教学内容进行整理,部分图片来自胡老师的PPT,若有侵权请联系删除。
Quick Links
▶
考点跳转链接
Quick Check
▶
各类文法与解析方法
- LL(1) Grammar
- L: 从左到右扫描输入;L:最左派生;1:提前看一个输入符号
- 无左递归和左因子
- \(\mathbf{A} \rightarrow \mathbf{\alpha} \
| \ \mathbf{\beta}\)表示两个不同的产生式,则\(\mathbf{FIRST(\alpha)}\) 和 \(\mathbf{FIRST(\beta)}\) 是互不相交的集合
- 二者不会同时派生以\(\mathbf{a}\)开头的字符串
- 至多一个\(\mathbf{\alpha}\)和\(\mathbf{\beta}\)可以派生空字符串
- 如果\(\mathbf{\epsilon} \in \mathbf{FIRST(\beta)}\),则\(\mathbf{FIRST(\alpha)}\)和\(\mathbf{FOLLOW(A)}\)是互不相交的集合
- LL(1) Parsing
- 提取左因子
- 消除直接左递归
- 计算\(\mathbf{FIRST}\)和\(\mathbf{FOLLOW}\)
- 构造预测分析表(列为终结符,行为非终结符)
- 从Start Symbol开始预测/或使用栈和输入缓冲区进行预测分析
- 查表(最左侧非终结符,最左侧未匹配输入符号)作为派生的产生式进行派生
- 若使用栈和输入缓冲区,则
- 若栈顶符号为终结符且与输入符号匹配,则出栈并将输入指针后移
- 若栈顶符号为非终结符,则查表(栈顶符号,输入指针对应符号)得到派生的产生式,将栈顶符号出栈并将产生式右侧符号逆序入栈
- 直到栈为空,输入指针指向\(\$\),则接受输入
- OG Grammar(算符文法)
- 任意生成式不含两个相邻的非终结符
- 不含空生成式
- OPP Grammar(算符优先文法)
- 首先满足OG Grammar的要求
- 任意两个终结符号对(有序)之间一定满足唯一的优先级关系
- OPP Parsing
- 计算\(\mathbf{LEADING}\)和\(\mathbf{TRAILING}\)
- 构造优先级关系表
- 使用栈和输入缓冲区进行运算符优先解析/或使用优先级爬升法
- 若栈顶终结符号优先级 <· / =· 输入符号优先级,则移进
- 若栈顶终结符号优先级 >· 输入符号优先级,则归约
- LR(0) Grammar
- L: 从左到右扫描输入;R:最右派生,最左归约;0:提前看一个输入符号
- 任一项集的状态转移不含归约-归约或移进-归约冲突
- LR(0) Parsing
- 扩展文法
- 通过\(\mathbf{GOTO}\)和\(\mathbf{CLOSURE}\)构造LR(0)项集族
- 构造LR(0)分析表(列为输入符号,行为状态)
- 使用栈和输入缓冲区进行LR(0)解析
- 查表,(栈顶,输入符号)为s n,则移进并push状态n到栈顶,
- 若为r m,则用第m条产生式进行归约,pop栈顶的符号数目等于产生式右侧符号数目,查(栈顶符号,产生式左侧符号)为n,则push状态n到栈顶
- 若为ACCEPT,则接受输入
- SLR(1) Grammar
- 任一项集的状态转移不含归约-归约或移进-归约冲突
- LR(0)项目集中存在归约-归约冲突时,两个\(\mathbf{FOLLOW}\)集的交集为空
- LR(0)项目集中存在移进-归约冲突时,移进的终结符号不在归约的\(\mathbf{FOLLOW}\)集中
- 任一项集的状态转移不含归约-归约或移进-归约冲突
- SLR(1) Parsing
- 扩展文法、构造集族同LR(0)
- 构造SLR(1)分析表时:
- 对\(\mathbf{A} \rightarrow \mathbf{\beta} \cdot\) 归约时, 只对\(\mathbf{FOLLOW(A)}\)中的终结符进行归约
- 对\(\mathbf{S'} \rightarrow \mathbf{S'}\) 赋值ACCEPT时, 只对\(\$\)接受
- 使用栈和输入缓冲区进行SLR(1)解析
- LR(1) Grammar
- L: 从左到右扫描输入;R:最右派生,最左归约;1:提前看一个输入符号
- LR(1)的项由两部分组成:LR(0)的项和一个lookahead符号
- 任一项集的状态转移不含归约-归约或移进-归约冲突
- 无归约-归约冲突:同一状态下如果有多个归约,则前瞻符号不相交
- 无移进-归约冲突:同一状态下如果同时有移进和归约,则移进的终结符号不在归约的前瞻符号中
- LR(1) Parsing
- 扩展文法
- 通过\(\mathbf{GOTO}\)和\(\mathbf{CLOSURE}\)构造LR(1)项集族
- 构造LR(1)分析表时:
- 对\([\mathbf{A} \rightarrow \mathbf{\beta} \cdot, a]\) 归约时, 只对\(\mathbf{a}\)进行归约
- 对\([\mathbf{S'} \rightarrow \mathbf{S} \cdot, \$]\) 赋值ACCEPT时, 只对\(\$\)接受
- 使用栈和输入缓冲区进行LR(1)解析
- LALR(1) Grammar
- LA: LookAhead;L: 从左到右扫描输入;R:最右派生,最左归约;1:提前看一个输入符号
- LALR(1)的项集族是LR(1)的项集族的同心集合并
- 任一项集的状态转移不含归约-归约或移进-归约冲突
- LALR(1) Parsing
- 扩展文法、构造集族同LR(0)作为心
- 对每个状态的初始项的心,用占位符#作为前瞻符号,通过闭包计算自发生成的前瞻符号和传递关系
- 对于传递关系,保留每个状态的内核项,构造传播表
- 根据传播表和自发生成的前瞻符号,通过若干轮传播得到每个心最终对应的前瞻符号,得到归约内核项的[心,前瞻符号(若干个)]对
- 构造LALR(1)分析表,与LR(1)相同
- 使用栈和输入缓冲区进行LALR(1)解析
Ch1 Intro
编译流程

- 解释器 vs. 编译器 (Interpreter vs. Compiler)
- 解释器方便错误诊断 (Error Diagnosis)
- 编译器得到的代码更加高效

编译器

- 前端:词法分析(Lexical Analysis)、语法分析(Syntax Analysis)、语义分析(Semantic Analysis)、中间代码生成(Intermediate Code Generation)
- 后端:代码优化(Optimization)、目标代码生成(Code Generation)
词法分析:Lexical Analysis
- Lexical Analysis: Scanning (词法分析:扫描)
- Lexical Analyzer: Scanner (词法分析器:扫描器)
- Recognize Words (Lexemes) -> Tokens & Symbol Table (识别单词(词素)-> 生成标记和符号表)
- Token: <token-name, attribute-value (opt.)>
- token-name: id, number, keywords, operators, etc. (标记名:标识符、数字、关键字、运算符等)
- attribute-value: a pointer to the symbol table (属性值:指向符号表的指针)
语法分析:Syntax Analysis
- Syntax Analysis: Parsing (语法分析:解析)
- Syntax Analyzer: Parser (语法分析器:解析器)
- Produce the Grammatical Structure (生成语法结构)
- The Relationships among Tokens (标记之间的关系)
- Tree-like Intermediate Representation (树状中间表示)
- Parse Tree (解析树)
- Parser generates the Parse Tree, from which produces the Syntax Tree (解析器生成解析树,从中生成语法树)
- Syntax Tree: Simplified Parse Tree (语法树:简化的解析树)
- Interior Node: Operation (内部节点:操作)
- Children: Arguments of the Operation (子节点:操作的参数)
词法分析 vs. 语法分析
- 做着相似的事情:处理字符串
- 词法分析 (Scanning):拆分字符串成Lexemes,并抽象成Tokens
- 语法分析 (Parsing):整理Tokens的逻辑关系
语义分析:Semantic Analysis
- Semantic Analysis (语义分析)
- computing additional info needed for compilation
(计算编译所需的附加信息)
- which is not regarded as syntax (这些信息不被视为语法)
- checking source code semantic consistency with the language
definition (检查源代码与语言定义的语义一致性)
- Type Checking (类型检查)
- computing additional info needed for compilation
(计算编译所需的附加信息)
中间代码生成:Intermediate Code Generation
- Intermediate Code Generation (中间代码生成)
- Intermediate Representations (IR), e.g., Syntax Tree, etc. (中间表示,例如语法树等)
- Low-level or Machine-like IR (低级或类似机器的中间表示)
- LLVM-IR (LLVM, Clang), Gimple (GCC), etc. (LLVM-IR(LLVM,Clang),Gimple(GCC)等)
- Three-address Code, with at Most Three Operands per Instruction (三地址码,每条指令最多三个操作数)
- Static Single Assignment (SSA) (静态单赋值)
- Every variable is only assigned (defined) once and defined before used. (每个变量只能被赋值(定义)一次,并且在使用前必须定义。)
优化:Optimization
- Optimization (优化)
- Improve the IR for Better Target Code (改进中间表示以生成更好的目标代码)
- Better: Faster, Smaller, Greener (更好:更快、更小、更环保)
目标代码生成:Target Code Generation
- Target Code Generation (目标代码生成)
- Instruction Selection (指令选择)
- RISC vs. CISC
- RISC: Reduced Instruction Set Computer (精简指令集计算机)
- CISC: Complex Instruction Set Computer (复杂指令集计算机)
- Intel Manual: > 6000 Pages (英特尔手册:超过6000页)
- RISC vs. CISC
- Register Allocation (寄存器分配)
- Graph Coloring Problem (图着色问题)
- Evaluation Order (计算顺序)
- Arrange the Computation Order for Less Register Occupation (安排计算顺序以减少寄存器占用)
- NPC (Non-Polynomial Complete) Problem (非多项式完全问题)
- Instruction Selection (指令选择)
Ch2 Syntax Definition
文法的定义:Definition of Grammars
定义
- Grammar: a Set of Rules to Describe a Language.
- Language: a Sorted Set of Strings over some fixed Alphabet.
- 关系:Grammar Abstracts the Language to Cover All Its Strings. (文法是对语言的抽象,覆盖了语言的所有字符串)
- ∅: Empty Language (Set of Strings)
- 𝜺: Empty String (Set of Symbols)
组成
- Grammar G[S] = (VN, VT, P, S)
- VT: A set of Terminal Symbols (终结符)
- Atomic: 基本符号,不可再分
- VN : A set of Non-terminals (非终结符)
- A Non-terminal: a set of strings of Terminals
- P: A set of Productions (生成式、规则)
- A Non-terminal, an Arrow, a sequence of Terminals and/or Non-terminals
- S: A Start Symbol (开始符)
- A Non-terminal
- VT: A set of Terminal Symbols (终结符)
推导:Derivations
定义
- A Grammar derives strings by beginning with the Start
Symbol and repeatedly replacing a Non-terminal
with Terminals via its Productions.
(文法通过从开始符开始,反复用生成式将非终结符替换为终结符来派生字符串)
- 推导(Derivation):反复根据生成规则用终结符替换非终结符
- 归约(Reduction):推导的反过程
语法分析(Syntax Analysis, Parsing)
- given a sequence of Terminals, figure out Whether it can be Derived from the Grammar and How if possible. (给定一个终结符序列,判断它是否可以由文法推导而来,如果可以,推导过程是什么)
- 一个语言可能有多个文法描述,而一个文法只会派生一个唯一语言
文法的二义性:Ambiguity
定义
- 语法树(Parse Tree): A Graphical Representation of a Derivation without the Order of Applying Productions. (语法树是一个图形表示,表示了一个推导过程,但不考虑生成式应用的顺序)
- 二义性(Ambiguity): When Parsing, given a sequence of Terminals, a Grammar is Ambiguous if there are more than one Parse Tree for the Derivation.(二义性是指一个文法可以产生多棵语法树) ### Fix the Grammar
- Example:
- stmt -> if expr then stmt | if expr then stmt else stmt | other
- if E1 then if E2 then S1 else S2
- Match each else with the closest unmatched then
- the statement appearing between a then and an else must be “matched”
- the interior statement must not end with an unmatched (open) then
- Listing All Cases then Tidying Them Up
- if expr then matched_stmt
- if expr then open_stmt
- if expr then matched_stmt else matched_stmt
- if expr then matched_stmt else open_stmt
- so that:
- matched_stmt -> if expr then matched_stmt else matched_stmt | other
- open_stmt -> if expr then matched_stmt | if expr then open_stmt | if expr then matched_stmt else open_stm
- finally:
- stmt -> matched_stmt | open_stmt
- matched_stmt -> if expr then matched_stmt else matched_stmt | other
- open_stmt -> if expr then stmt | if expr then matched_stmt else open_stmt
文法和语言的分类:Classes of Languages

- 范围由 Type 0 到 Type 3 逐渐缩小
Ch3 Scanning
词法分析:Lexical Analysis
Token, Pattern, and Lexemes
- The Analysis Partitions Input String into Substrings.
(分析将输入字符串划分为子字符串。)

- Token: <token-name, attribute-value(opt.)>
- token-name: the role of lexical unit (词法单元的角色)
- often refer to Token by its token-name
- attribute-value: any info associated to the Token
(与Token相关的任何信息)
- Generally, it has only ONE value: a pointer to the Symbol Table
(通常只有一个值:指向符号表的指针)
- In practice, the value of a constant can be stored as the attribute.
(在实践中,常量的值可以作为属性存储。)
- constant: strings, numbers (常量:字符串、数字)
- In practice, the value of a constant can be stored as the attribute.
(在实践中,常量的值可以作为属性存储。)
- Generally, it has only ONE value: a pointer to the Symbol Table
(通常只有一个值:指向符号表的指针)
- token-name: the role of lexical unit (词法单元的角色)
- Pattern: description of the form lexemes of a token
may (描述词法单元的形式)
- regular expression: , ?, *, +, …
- Lexeme: a sequence of characters matches a token’s
pattern (与模式匹配的字符序列)
- Token vs. Lexeme: Class vs. Instance in C++

Specification of Tokens
Strings and Languages
- String: a finite sequence of Symbols from an Alphabet (字符串:来自字母表的有限符号序列)
- Language: any countable set of Strings (语言:任何可数的字符串集合)
- Terms for Parts of a String s (字符串s的部分术语):
- prefix:前缀
- any string obtained by removing zero or more symbols from the end of s
- suffix:后缀
- any string obtained by removing zero or more symbols from the beginning of s
- substring:子串
- any string obtained by removing any prefix or any suffix from s (去掉前缀或后缀)
- subsequence:子序列
- any string obtained by removing zero or more not necessarily consecutive position of s (不一定连续的位置)
- prefix:前缀
Operations on Languages
- Union: (并集)
- \(L_1 ∪ L_2 = \{x | x ∈ L_1 \quad or \quad x ∈ L_2\}\)
- Concatenation: (连接)
- \(L_1L_2 = \{xy | x ∈ L_1 \quad and \quad y ∈ L_2\}\)
- Kleene closure: (星闭包)
- \(L^* = \bigcup_{1=0}^\infty L^i \\= {𝜖} ∪ L ∪ L^2 ∪ L^3 ∪ ... \\= \{x | x = x_1x_2...x_n, n ≥ 0, xi ∈ L\}\)
- 𝜖 is the empty string
- Positive closure: (正闭包)
- \(L^+ = \bigcup_{1=1}^\infty L^i \\= LL^* \\= \{x | x = x_1x_2...x_n, n ≥ 1, xi ∈ L\}\)
Regular Expressions
定义
- Regular Expression (Regex): a way to describe
Patterns of Tokens of a programming language.
(正则表达式:描述编程语言的词法单元模式的一种方式)
- Each Regular Expression r denotes a Language L\((r)\). (每个正则表达式r表示一个语言L\((r)\))
- Regular Language, Type-3 Language
- The Regular Expressions are built recursively out of smaller ones, using the rules. (正则表达式是用规则递归构建的)
- Each Regular Expression r denotes a Language L\((r)\). (每个正则表达式r表示一个语言L\((r)\))
语法
- BASIS (基础)
- 𝜀 is a regular expression, and L(𝜀) = {𝜀}, the empty set. (空字符)
- a is a symbol in a set Σ, then a is a regular expression, and L(a) = {a}. (集合中的字符)
- INDUCTION (归纳):Suppose \(r\) and \(s\) are expressions denoting \(L(r)\) and \(L(s)\)
- \(r | s\) : a regular expression denoting \(L(r) ∪ L(s)\)
- \(rs\) : a regular expression denoting \(L(r)L(s)\)
- \(r^*\) : a regular expression denoting \((L(r))^*\)
- \((r)\) : a regular expression
denoting \(L(r)\)
- We can add additional brackets around expressions. (我们可以在表达式周围添加额外的括号。)
- 定律:

Regular Definitions
- Regular Definition: a set of productions with non-terminals derived by regular expressions. (正则定义:一组通过正则表达式派生的非终结符的产生式)
Extensions of Regex
- \(+\) : one or more instances
- \(r^*\) = \(r^+\) | 𝜖
- \(r^+\) = \(rr^*\) = \(r^*r\)
- \(?\) : zero or one instance
- \(r?\) = \(r\) | 𝜖
- \([\quad]\) : character classes
- \([abc]\) = \(a\) | \(b\) | \(c\)
- \([a-z]\) = \(a\) | \(b\) | … | \(z\)
Regular Language / Grammar, and Regex

- Regular Expression \(r\) denotes a Language \(L(r)\).
- Regular Language is Type-3 Language (正则语言是类型3语言)
- Regular Language is that denoted by Regular Expressions. (正则语言是由正则表达式表示的)
- Regular Grammar is the grammar describes a Regular
Language.
- with the production form of \(\mathbf{A}→\alpha\) or \(\mathbf{A}→\alpha\mathbf{B}\)
Recognition of Tokens
Input Buffer

Transition Diagrams
- Transition Diagram = Nodes + Edges, a Flowchart
(状态流程图 = 节点 + 边)
- Nodes: states, conditions that
could occur when looking for a lexeme that matches one pattern.
(节点:状态)
- States: Circles (状态:圆圈)
- Start State: Arrowhead, Beginning of a Pattern (起始状态:箭头,开始)
- End State(s): Double Circles, End of a Pattern (终止状态:双圆圈,结束)
- Edge: actions, taken to transit
from one State to Another. (边:动作)
- labeled by a Symbol or a set of Symbols for matching (标记为符号或符号集以进行匹配)
- Deterministic: at most ONE edge out of a given state with a given label. (确定性:在给定状态下,最多有一条边)
- Nodes: states, conditions that
could occur when looking for a lexeme that matches one pattern.
(节点:状态)
- Example:
- *(Retract): A Token has been accepted while another char has been read which must be unread. (回退:一个Token已经被接受,而另一个不应读取字符已经被读取,必须回退)
Reserved Words (保留字)
- Keywords look like Identifiers.
- if, then, …
- Add reserved words into symbol table initially. (在符号表中添加保留字)
- Create separate transition diagrams for each
keyword. (为每个关键字创建单独的转换图)
- thenextone

有穷自动机:Finite Automata
Finite Automata
- What: an Abstract Machine that can be in exactly
one of a Finite number of States at any given time.
(有限自动机:在任何给定时间只能处于有限数量的状态之一的抽象机器)
- Finite Automation = Finite-state Automation (FSA, plural: automata)
(有限自动机 = 有限状态自动机)
- Finite-state Machine (FSM), or simply State Machine (有限状态机,或简单地称为状态机)
- changes from one state to another according to Inputs, called Transition (根据输入,从一个状态变化到另一个状态,称为转换)
- Finite Automation = Finite-state Automation (FSA, plural: automata)
(有限自动机 = 有限状态自动机)
- Why: used as the Recognizer for Scanning, identifying Tokens (用于扫描的识别器,识别token)
- How: answers “YES” or “NO” about each input String
(如何:对每个输入字符串回答“是”或“否”)
- determines whether the String is valid for the given Grammar (确定字符串是否符合给定的语法)
DFA vs. NFA
- FA: Deterministic (DFA) or Non-deterministic (NFA)
- DFA: have exactly/at most one
action for each input symbol (每个输入符号有一个动作)
- can be represented with a Transition Diagram
- Recognition with DFA: Faster, may take More Space (识别DFA:更快,可能占用更多空间)
- complex to represent Regex, but more Precise, widely used (复杂表示正则表达式,但更精确,广泛使用)
- NFA: can have multiple actions for
the same input symbol (同一输入符号可以有多个动作)
- can be represented with a Transition Graph
- Recognition with NFA: Slower, may take Less Space (识别NFA:较慢,可能占用更少的空间)
- simply represents Regex, but less Precise (简单表示正则表达式,但不够精确)
- Example:

- Lexical Analysis Workflow with FA:
- Regex -> NFA -> DFA
- Regex -> DFA
Nondeterministic Finite Automata (NFA)
- An NFA M = \(\mathbf{(S, 𝜮, move,
𝒔_0, F)}\) consists of:
- \(\mathbf{S}\): a finite set of States (有限状态集)
- \(\mathbf{𝜮}\): the Input Alphabet, excluding 𝜖 (不包含𝜖的输入符号集合)
- \(\mathbf{move}\), a Transition
Function (转换函数)
- move(State, Symbol) = set of Next States
- move: \(𝑆×(Σ ∪ \{𝜖\}) ⟶ ℙ(𝑆)\)
- \(\mathbf{s_0} ∈ \mathbf{S}\), the Start State (or Initial State) (起始状态)
- \(\mathbf{F} ⊆ \mathbf{S}\), a set of Accepting States (or Final States) (终止状态)
- An NFA accepts Input String \(s\)
iff
- there exists some path in the Transition Graph from the Start State to one Accepting State, (存在一条路径从起始状态到一个接受状态)
- such that symbols along the path spell out \(s\) (路径上的符号拼写出\(s\))
- Transition Tables:rows for
States, columns for Input Symbols and 𝝐
- Example:

- Example:
Deterministic Finite Automata (DFA)
- What: a Special Case of an NFA, where
- there are no moves on symbol 𝜖, and
- for each state s and input symbol a, there is Exactly
ONE edge out of s labeled by a.
(每个状态s和输入符号a,恰好有一条边出s标记为a)
- COMPLETE: It defines from each state a transition
for each input symbol. (完整:它定义了从每个状态到每个输入符号的转换)
- Transition function is a total function.
- Local Automation: DFA not necessarily complete (…
At Most ONE edge …) (局部自动机:DFA不一定是完全图)
- Transition function is a partial function.
- COMPLETE: It defines from each state a transition
for each input symbol. (完整:它定义了从每个状态到每个输入符号的转换)
Algorithm for Simulation
Conversion: NFA –> DFA
- Subset Construction (子集构造)
- removing 𝜖-transitions
- combining multiple NFA’s states into ONE constructed DFA’s state (将多个NFA的状态组合成一个构造的DFA的状态,即:等势点合并)
- Definitions:
- 𝜖-closure(s):
- s: some State
- = Set of NFA States reached by state s via 𝜖-transitions, including s itself. (NFA中可以通过若干个空变换到达的状态的集合)
- 𝜖-closure(T):
- T: set of States
- = \(∪_{s∈T}\) 𝜖-closure(s)
- move(T, a):
- T: set of States
- a: Input Symbol
- = NFA’s States reached by 𝑠 ∈ 𝑇 on a.
- 𝜖-closure(s):
- Algorithm Subset Construction
- Input: the start State s0 and the Transition Diagram of NFA N.
- Output: Transition Graph of DFA Dtran
1
2
3
4
5
6
7
8
9
10
11add 𝝐-closure(s0) into Dstates //将初始状态s0的𝝐闭包加入Dstates while (Dstates has unsearched state S) { //当Dstates有未搜索的状态S时 tag S as searched //将S标记为已搜索 foreach input symbol a { //对每个输入符号a U = 𝝐-closure(move(S, a)) //设U为S进行a动作后状态S'的𝝐闭包 if (U is new to Dstates) { //如果U是Dstates中的新状态 add U into Dstates as unsearched //将U加入Dstates并标记为未搜索 } Dtran(S, a) = U //将Dtran(S, a)设为U } } - 最后得到的Dtran是一个DFA的转换表,Dstates是DFA的状态集合。
- Algorithm 𝜖-closure(T) Computation:
- 上一步中
U = 𝝐-closure(move(S, a))的实现逻辑: - Input: the State Set T
- Output: 𝜖-closure(T)
1
2
3
4
5
6
7
8
9
10push all states in T onto Stack //将T中的所有状态压入栈中 while (Stack is not empty) { //当栈不为空时 s = Stack.pop() //弹出栈顶元素s foreach (state u reached by s via 𝜖) { //对于每个s通过𝜖能达到的状态u if (u is not in 𝜖-closure(T)) { //如果u不在T的𝜖闭包中 add u into 𝜖-closure(T) // 将其加入T的𝜖闭包 Stack.push(u) //将u压入栈中 } } }
- 上一步中
- Example:

Conversion: Regex –> NFA
- McNaughton-Yamada-Thompson Algorithm
- Regex’s Definition:
- BASIS:

- INDUCTION:

- BASIS:
- Example:

Workflow
- The Workflow of Lexical Analyzer
- Regex –> NFA Construction
- NFA –> DFA Construction
- Simulating DFA to Recognize Tokens
- Convert Regex Directly into DFA: PASS
- DFA Simplification: Minimizing the Number of States
DFA Simplification
- What and Why:
- no REDUNDANT states (无冗余状态)
- REDUNDANCE: the states that NO accepted input string’s path passes through (没有路径到达终止状态的状态)
- (in the transition graph)
- no EQUIVALENT states (无等效状态)
- EQUIVALENCE: states with the SAME side effects (具有相同副作用的状态)
- (making the states indistinguishable)
- Distinguish States via Input String
(通过输入字符串区分状态)
- State: s, t
- String: x
- x distinguishes s from t,
- if one state can reach an accepting state via x, while the other cannot. (如果一个状态可以通过x到达终止状态,而另一个状态不能)
- s is distinguishable from t,
- if there is some string distinguishes them. (存在一些字符串可以区分它们)
- Unify Indistinguishable States into One. (将不可区分的状态合并为一个)
- no REDUNDANT states (无冗余状态)
- How:
- Start with the initial partition \(\mathbf{Π}\) with two groups, the accepting and non-accepting states of the DFA. (将DFA的接受状态和非接受状态分为两个组)
- Let \(\mathbf{Π_{new} := Π}\).
Then, for each group \(\mathbf{G}\) of
\(\mathbf{Π}\): (初始时令\(\mathbf{Π_{new} = Π}\),然后对于每个组G)
- For each input symbol \(\mathbf{a}\), states \(\mathbf{s},\mathbf{t}\) in \(\mathbf{G}\) are partitioned if they transit to different groups of \(\mathbf{Π}\) via \(\mathbf{a}\); (对于每个输入符号a,如果状态s和t通过a转移到不同的组,则他们被划分为不同的组)
- Replace \(\mathbf{G}\) in \(\mathbf{Π_{new}}\) by the new subgroups. (用新的子组替换\(\mathbf{G}\))
- If \(\mathbf{Π_{new}} ≠ \mathbf{Π}\), \(\mathbf{Π: = Π_{new}}\) and repeat Step 2, Step 4 otherwise. (如果\(\mathbf{Π_{new}} ≠ \mathbf{Π}\),则令\(\mathbf{Π: = Π_{new}}\)并重复步骤2,否则跳到步骤4)
- Aggregate the transitions among groups. (将组之间的转换聚合)
- The resulting DFA is the minimized DFA. (得到的DFA是最小化的DFA)
- Example:

Ch4 Parsing
词法分析:Lexical Analysis
Parser
- What: Given Tokens, Parsing Verifies whether the Token Names Can Be Generated by the Grammar for the Source Language. (给定tokens,解析会验证token名称是否可以由源语言的语法生成)
- Why: We expect the Parser
- to report Syntax Errors (报告语法错误)
- to recover from Errors to continue following processes. (从错误中恢复以继续后续过程)
- How: Derivation or Reduction
- Top-down and Bottom-up Parsing

Compiler Errors
- Lexical Errors
- The string does not match the pattern of any token. (字符串与任何token的模式不匹配)
- Syntactic Errors
- The string does not meet the requirements of the grammar. (字符串不符合语法要求)
- Semantic Errors: Type Mismatching (语义错误:类型不匹配)
Error-Recovery Strategies
- Panic-Mode Recovery
- Discarding input symbols one at a time until meeting synchronizing
tokens (丢弃输入符号,直到遇到同步tokens)
- synchronizing tokens, e.g. “;”, “}”, etc., decided by designers
- simple, but may cause more errors
- Discarding input symbols one at a time until meeting synchronizing
tokens (丢弃输入符号,直到遇到同步tokens)
- Phrase-Level Recovery
- Local Correction on Input, allowing the parser to continue
(允许解析器继续)
- e.g., “,” → “;”, delete/insert “;”
- designers’ responsibility
- helpless if error occurs before the point of detection
- Local Correction on Input, allowing the parser to continue
(允许解析器继续)
- Error Productions
- augmenting grammar with productions generating erroneous constructs (用产生错误构造的产生式扩充语法)
- relying on designers
- Global Correction
- choosing a minimal sequence of changes for a globally least-cost correction (选择一系列最小的变化,以实现全局最低成本的修正)
- costly, yardstick? should defined by designers
Context-Free Grammar (CFG)
Definition
- A Context-Free Grammar consists of:
- Terminals
- Non-terminals
- Start Symbol
- Productions: \(\mathbf{A} \rightarrow
\mathbf{\alpha}\)
- Header / Left Side → Body / Right Side
- Header: A Non-terminal
- Body: zero or more Terminals or Non-terminals
- \(\mathbf{V_N} \rightarrow (\mathbf{V_T}|\mathbf{V_N})^*\)
- Header / Left Side → Body / Right Side
Derivation
What: Beginning with the Start Symbol, replace a Non-terminal by the body of one of its Production. (从起始符号开始,用其产生式的右侧替换非终结符)
Why:
- corresponding to Top-down Construction of a Parse Tree (对应于自顶向下构造解析树)
- helpful for Bottom-up Parsing
How:
- $$ : derive in one step
- $ $ : derive in zero or more steps
- \(\alpha \overset{*}{\Rightarrow} \alpha\)
- if \(\alpha \overset{*}{\Rightarrow} \beta\) and \(\beta \overset{*}{\Rightarrow} \gamma\), then \(\alpha \overset{*}{\Rightarrow} \gamma\)
- $ $ : derive in one or more steps
\(\mathbf{S} \overset{*}{\Rightarrow} \alpha\)
- \(\alpha\) is a Sentential Form of S. (\(\alpha\)是S的一个句子形式)
- \(\alpha\) may contain Terminals, Non-terminals, or may be Empty.
- Sentence: a Sentential Form without Non-terminals. (没有非终结符的句子形式)
What is a Language?
- \(L(G)\): set of Sentences generated by the Grammar \(G\)
- A string of terminals $ L(G) $ if and only if $ $ is a Sentence of $ G $ (or $ S $).
Example:

Leftmost Derivation: the Leftmost Non-terminal is always replaced at first (最左边的非终结符总是第一个被替换)
- $ $
Rightmost Derivation: $ $
Parse Trees and Derivations
- What: A Graphical Representation of a Derivation (派生的图形表示)
- filtering out the order in which productions applied to replace non-terminals (过滤出应用于替换非终结符的产生式的顺序)
- Example:

- What: A Graphical Representation of a Derivation (派生的图形表示)
Top-Down Parsing
- What: Create the Parse Tree from Top to Bottom
(从上到下创建解析树)
- from root to leaves (从根到叶)
- Why: for Parsing
- How: Derive an Input String in the
Leftmost Manner (以最左边的方式派生输入字符串)
- consistent with string scanning (与字符串扫描一致)
- Key: determine the production to be applied for a non-terminal (确定要应用于非终结符的产生式)
- Recursive-Descent Parsing
- require backtracking to find right production (需要回溯以找到正确的产生式)
- general, but inefficient
- Predictive Parsing
- a special case of Recursive-Descent Parsing
- no backtracking, choosing by looking ahead at input symbols (无需回溯,通过提前查看输入符号进行选择)
Recursive-Descent Parsing
1
2
3
4
5
6
7
8
9
10
void A() {
// Choose an A-production, A --> X1 X2 ...Xk;
for (i = 1 to k) {
if (Xi is a non-terminal)
call Xi();
else if (Xi equals the current input symbol a)
advance the input to the next symbol;
else ... // an error has occurred
}
}- Example:

Left Recursion (左递归)
- What: The Grammar has a non-terminal A such that there exists a derivation \(\mathbf{A} \overset{+}{\Rightarrow} \mathbf{A} \alpha\) (文法有一个非终结符A,使得存在一个派生\(\mathbf{A} \overset{+}{\Rightarrow} \mathbf{A} \alpha\))
- Why: Recursive-Descent Parsing cannot handle Left Recursion. (递归下降解析无法处理左递归)
- How: Transform the grammar to eliminate
Left Recursion. (转换文法以消除左递归)
- ==Immediate Elimination: \(\mathbf{A} \rightarrow \mathbf{A} \alpha | \beta \quad \Rightarrow \mathbf{A} \rightarrow \beta \mathbf{A'} , \mathbf{A'} \rightarrow \alpha \mathbf{A'} | 𝝐\)==
- $ _1 | | _m | _1 | | _n (_1 | | _n) , (_1 | | _m) | $
- Example:

Left Recursion Elimination (消除左递归)
- INPUT: Grammar G without Cycles or 𝝐-productions
(无循环或𝝐产生式的文法)
- Cycle: \(\mathbf{A} \overset{+}{\Rightarrow} \mathbf{A}\)
- 𝝐-production: \(\mathbf{A} \rightarrow \epsilon\)
- OUTPUT: Equivalent Grammar without Left Recursions (没有左递归的等效文法)
- Steps:
1
2
3
4
5
6
7
8supposing there are the Non-terminals with Order A1, A2..., An for (i from 1 to n) { for (j from 1 to i-1) { replace each Ai → Aj𝛾 by Ai → 𝛿1𝛾 | 𝛿2𝛾 | ... | 𝛿𝑘𝛾, where: Aj → 𝛿1 | 𝛿2 | ... | 𝛿𝑘 are all current Aj-productions } eliminate the Immediate Left Recursion among the Ai-productions } - Example:

Predictive Parsing
- What: recursive-descent parsers needing no
backtracking (不需要回溯的递归下降解析器)
- can be constructed for LL(k) grammar (可以为LL(k)文法构造)
- L: scanning input from Left to right
- L: producing a Leftmost derivation
- k: using k input symbols of lookahead at each step to make decision
- can be constructed for LL(k) grammar (可以为LL(k)文法构造)
- Why: a unique production to apply, or none to use (error)
- Example: LL(1)
- stmt → if (expr) stmt else stmt | while (expr) stmt | { stmt_list}
- How: FIRST and FOLLOW
- assist in choosing which production to apply, based on the next input symbol (根据下一个输入符号选择应用哪个产生式)
FIRST and FOLLOW
- FIRST: the set of terminals that begin strings
derived from a non-terminal or a string of grammar symbols.
(从非终结符或语法符号字符串派生的字符串开始的终结符集合)
- FIRST(𝜶): what the first symbol would be for 𝜶
- 𝜶: string of grammar symbols
- return: set of terminals that begin strings derived
from 𝜶
- first symbols of strings derived from 𝜶
- HOW:
- if \(\mathbf{X}\) is a terminal, then \(\mathbf{FIRST(X)} = \{\mathbf{X}\}\)
- if \(\mathbf{X}\) is a
non-terminal, and \(\mathbf{X} \rightarrow
\mathbf{Y_1} \mathbf{Y_2} \dots \mathbf{Y_k}\)
- add all non-𝝐 symbols of \(\mathbf{Y_1}\) to \(\mathbf{FIRST(X)}\)
- add all non-𝝐 symbols of \(\mathbf{Y_2}\) to \(\mathbf{FIRST(X)}\), if \(\epsilon \in \mathbf{FIRST(Y_1)}\)
- ···
- add all non-𝝐 symbols of \(\mathbf{Y_k}\) to \(\mathbf{FIRST(X)}\), if \(\epsilon \in \mathbf{FIRST(Y_1)}\) and \(\epsilon \in \mathbf{FIRST(Y_2)}\) and ··· and \(\epsilon \in \mathbf{FIRST(Y_{k-1})}\)
- add 𝝐 to \(\mathbf{FIRST(X)}\), if \(\epsilon \in \mathbf{FIRST(Y_1)}\) and \(\epsilon \in \mathbf{FIRST(Y_2)}\) and ··· and \(\epsilon \in \mathbf{FIRST(Y_k)}\)
- Example:

- FOLLOW: the set of terminals that can appear
immediately to the right of a non-terminal in some sentential form.
(在某些句子形式中,可以出现在非终结符右侧的终结符集合)
- FOLLOW(N): what is the next symbol of N
- N: a non-terminal
- return: set of terminals can appear immediately after N in a sentential form
- HOW:
- place $ in \(\mathbf{FOLLOW(S)}\)
- S: start symbol
- $: input right end-marker
- for each production \(\mathbf{M}
\rightarrow \alpha \mathbf{N} \beta\)
- add all symbols in \(\mathbf{FIRST(\beta)}\) to \(\mathbf{FOLLOW(N)}\), except 𝝐
- if \(\epsilon \in \mathbf{FIRST(\beta)}\), add all symbols in \(\mathbf{FOLLOW(M)}\) to \(\mathbf{FOLLOW(N)}\)
- for each production \(\mathbf{M}
\rightarrow \alpha \mathbf{N}\)
- add all symbols in \(\mathbf{FOLLOW(M)}\) to \(\mathbf{FOLLOW(N)}\)
- place $ in \(\mathbf{FOLLOW(S)}\)
- Example:

LL(1) Grammar
- What: Any \(\mathbf{A}
\rightarrow \mathbf{\alpha} \ | \ \mathbf{\beta}\) Represents two
Distinct Productions (\(\mathbf{A}
\rightarrow \mathbf{\alpha} \ | \
\mathbf{\beta}\)表示两个不同的产生式)
- \(\mathbf{FIRST(\alpha)}\) and
\(\mathbf{FIRST(\beta)}\) are disjoint
sets.(二者是互不相交的集合)
- For no terminal \(\mathbf{a}\), do both \(\mathbf{\alpha}\) and \(\mathbf{\beta}\) derive strings beginning with \(\mathbf{a}\). (二者不会同时派生以\(\mathbf{a}\)开头的字符串)
- At most one of \(\mathbf{\alpha}\) and \(\mathbf{\beta}\) can derive the empty string. (至多一个\(\mathbf{\alpha}\)和\(\mathbf{\beta}\)可以派生空字符串)
- If \(\mathbf{\epsilon} \in \mathbf{FIRST(\beta)}\), then \(\mathbf{FIRST(\alpha)}\) and \(\mathbf{FOLLOW(A)}\) are disjoint sets. (如果\(\mathbf{\epsilon} \in \mathbf{FIRST(\beta)}\),则\(\mathbf{FIRST(\alpha)}\)和\(\mathbf{FOLLOW(A)}\)是互不相交的集合)
- \(\mathbf{FIRST(\alpha)}\) and
\(\mathbf{FIRST(\beta)}\) are disjoint
sets.(二者是互不相交的集合)
- Why: Proper Production is Selected by Looking ONLY at the Next Input Symbol. (通过仅查看下一个输入符号来选择适当的产生式)
- How: By Parsing Table, a Two-Dimensional Array
- \(\mathbf{M[A, a]} = \mathbf{\alpha}\), when deriving \(\mathbf{A}\), apply \(\mathbf{A} \rightarrow \mathbf{\alpha}\) if coming up with \(\mathbf{a}\). (当派生\(\mathbf{A}\)时,如果出现\(\mathbf{a}\),则应用\(\mathbf{A} \rightarrow \mathbf{\alpha}\))
LL(1) Parsing
- Predictive Parsing Table Construction
- INPUT: Grammar G.
- OUTPUT: Parsing Table M.
- STEPS: For each production \(\mathbf{A} \rightarrow \mathbf{\alpha}\):
- For each terminal \(\mathbf{a} \in \mathbf{FIRST(\alpha)}\), add \(\mathbf{A} \rightarrow \mathbf{\alpha}\) to \(\mathbf{M[A, a]}\).
- If \(\mathbf{\epsilon} \in \mathbf{FIRST(\alpha)}\), then for each terminal \(\mathbf{b} \in \mathbf{FOLLOW(A)}\), add \(\mathbf{A} \rightarrow \mathbf{\alpha}\) to \(\mathbf{M[A, b]}\).
- If \(\mathbf{\epsilon} \in \mathbf{FIRST(\alpha)}\) and \(\mathbf{\$} \in \mathbf{FOLLOW(A)}\), add \(\mathbf{A} \rightarrow \mathbf{\alpha}\) to \(\mathbf{M[A, \$]}\).
- Example:

- Implementation
- Stack-based Method, mimicking a leftmost derivation (基于栈的方法,模仿最左派生)

Left Factoring
- When the decision is not clear, defer it until seeing enough symbols. (当决策不明确时,推迟到看到足够的符号为止)
- Left-Factored:
- \(\mathbf{A} \rightarrow \mathbf{𝜶} \mathbf{𝜷_1} | \mathbf{𝜶} \mathbf{𝜷_2}\quad by \quad \mathbf{A} \rightarrow \mathbf{𝜶} \mathbf{A'}, \mathbf{A'} \rightarrow \mathbf{𝜷_1} | \mathbf{𝜷_2}\)
- How:
- For each non-terminal \(\mathbf{A}\), find the longest common prefix \(\mathbf{𝜶}\) of its alternatives.
- If \(\mathbf{𝜶}\) is not empty, replace all of the \(\mathbf{A}\)-productions
- Example:
- \(\mathbf{A} \rightarrow \mathbf{𝜶} \mathbf{𝜷_1} | \mathbf{𝜶} \mathbf{𝜷_2} | ... | \mathbf{𝜶} \mathbf{𝜷_n} | \mathbf{𝜸}\quad \quad by \quad \quad \mathbf{A} \rightarrow \mathbf{𝜶} \mathbf{A'} | 𝜸, \mathbf{A'} \rightarrow \mathbf{𝜷_1} | \mathbf{𝜷_2} | ... | \mathbf{𝜷_n}\)
Non-LL(1) Grammar
- Non-LL(1) Grammars:
- grammars with Left Recursion (左递归的文法)
- grammars not Left Factored (未左因子化的文法)
- grammars with Ambiguity (歧义文法)
- Thus, before Predictive Parsing,
- perform Left Factoring (左因子化)
- eliminate Left Recursion (prerequisite of the elimination?) (消除左递归)
- remove Ambiguity (消除歧义)
Bottom-Up Parsing
- What: the construction of a parse tree beginning at the leaves and working up to the root (从叶子开始构建解析树,直到根)
- Why: not all grammars can be made LL(1)
- How: construct rightmost derivation in the reverse
order
- Reduction: “Reversed Derivation”(归约:反向派生)
- from the string to the start symbol (从字符串到起始符号)
- The body of a production is replaced by the non-terminal at its header. (用产生式的头部替换产生式的主体)
- \(S \overset{rm}{\Rightarrow} \gamma_0
\overset{rm}{\Rightarrow} \gamma_1 \overset{rm}{\Rightarrow} \dots
\overset{rm}{\Rightarrow} \gamma_n \overset{rm}{\Rightarrow}
\omega\)
- find the rightmost derivation in the reverse order: “leftmost reduction” (找到右侧派生的反向顺序:最左侧归约)
- “Left-to-Right, Rightmost Derivation in Reverse”: LR Parsing
- Reduction: “Reversed Derivation”(归约:反向派生)
- Example:
- \(E \Rightarrow T \Rightarrow T * F \Rightarrow T * id \Rightarrow F * id \Rightarrow id * id\)
Handles
- What: if \(\mathbf{S}
\overset{*}{\Rightarrow} \mathbf{\alpha A \omega}
\overset{}{\Rightarrow} \mathbf{\alpha \beta \omega}\), then
production \(\mathbf{A \rightarrow
\beta}\) in the position following \(\mathbf{\alpha}\) is a
handle of \(\mathbf{\alpha
\beta \omega}\).
- a substring that matches the body of a production, representing a step of reduction (与产生式的主体匹配的子字符串,表示归约的一步)
- a pair of values: (production, position)
- Why: handle pruning for bottom-up parsing
(处理底向上解析的剪枝)
- identify handles and reduce them to the appropriate leftmost non-terminals (识别句柄并将其归约到适当的最左非终结符)
- How: by using a stack to keep track of the current position in the input string and the corresponding production rules (使用栈来跟踪输入字符串中的当前位置和相应的产生式规则)
- Example:

Shift-Reduce Parsing (移进归约解析)
- How: Stack + Input Buffer
- Stack: reduced Grammar Symbols
- Input Buffer: rest of the String to be parsed
- Actions
- Shift: move the next symbol onto stack
- Reduce: replace the handle on the top of stack
- Accept: announce the success of parsing
- Error: discover syntax errors, and call for recovery
- Example:

Operator-Precedence Parsing (运算符优先解析)
- What: a shift-reduce parser handling
operator-precedence grammar (处理运算符优先文法的移位归约解析器)
- operator-precedence grammar: a subset of LR(1) grammar (运算符优先文法:LR(1)文法的一个子集)
- for each Production:
- no 𝝐 in the body (主体中没有空字符)
- no two consecutive non-terminals in the body (在主体中没有两个连续的非终结符)
- Why: to handle expressions with operator precedence and associativity (处理具有运算符优先级和结合性的表达式)
- How: find handles according precedence
- Precedence (优先级)
- \(\mathbf{a} <· \mathbf{b}\): a’s precedence is lower than b’s
- \(\mathbf{a} =· \mathbf{b}\): … is equal to …
- \(\mathbf{a} >· \mathbf{b}\): … is higher than …
- Precedence Climbing Method (优先级爬升法)
- scan the input from Left to Right until >· is encountered
- then, scan backward until <· is encountered
- that between <· and >· is the handle
- Implementation with STACK (栈实现)
- let \(\mathbf{a}\) be the top Terminal on the STACK (栈顶终结符)
- let \(\mathbf{b}\) be the INPUT Symbol under processing (正在处理的输入符号)
- if \(\mathbf{a} <· or =· \mathbf{b}\), Shift
- else if \(\mathbf{a} >· \mathbf{b}\), Reduce
- Precedence (优先级)
- Example:

OPP: Precedence Relation Construction (优先级关系构造)
Precedence Relation
- If operator \(\mathbf{a}\) has
higher precedence than \(\mathbf{b}\)
- \(\mathbf{a} >· \mathbf{b}\)
- \(\mathbf{b} <· \mathbf{a}\)
- If \(\mathbf{a}\) and \(\mathbf{b}\) has equal precedence
- if left-associative, then \(\mathbf{a} >· \mathbf{b}\) and \(\mathbf{b} >· \mathbf{a}\)
- if right-associative, then \(\mathbf{a} <· \mathbf{b}\) and \(\mathbf{b} <· \mathbf{a}\)
- For all operator \(\mathbf{a}\)
- \(\mathbf{a} <· id, \quad id >· \mathbf{a}\)
- \(\$ <· \mathbf{a}, \quad \mathbf{a} >· \$\)
- \(\mathbf{a} <· (,\quad ( <· \mathbf{a}, \quad \mathbf{a} >· ), \quad ) >· \mathbf{a}\)
- \((=· )\)
LEADING and TRAILING
- LEADING: the set of symbols that can appear at the
beginning of a string derived from a non-terminal
(可以出现在从非终结符派生的字符串开头的符号集合)
- \(\mathbf{LEADING(Q)} = \{\mathbf{Y}, \mathbf{N} \ | \ \mathbf{Q} \overset{+}{\Rightarrow} \mathbf{Y\delta} \ or\ \mathbf{Q} \overset{+}{\Rightarrow} \mathbf{N Y \delta}, \mathbf{N} \in \mathbf{V_n}, \mathbf{Y} \in \mathbf{V_t}\}\)
- for \(\mathbf{Q} \rightarrow \mathbf{Y
\delta}\) or \(\mathbf{Q} \rightarrow
\mathbf{N Y \delta}\), we have:
- \(\mathbf{Y}, \mathbf{N} \in \mathbf{LEADING(Q)}\)
- \(\mathbf{LEADING(N)} \subseteq \mathbf{LEADING(Q)}\)
- TRAILING: the set of symbols that can appear at the
end of a string derived from a non-terminal
(可以出现在从非终结符派生的字符串末尾的符号集合)
- \(\mathbf{TRAILING(P)} = \{\mathbf{X}, \mathbf{N} \ | \ \mathbf{P} \overset{+}{\Rightarrow} \mu \mathbf{X} \ or \ \mathbf{P} \overset{+}{\Rightarrow} \mu \mathbf{X} \mathbf{N}, \mathbf{N} \in \mathbf{V_n}, \mathbf{X} \in \mathbf{V_t}\}\)
- for \(\mathbf{P} \rightarrow \mu
\mathbf{X}\) or \(\mathbf{P}
\rightarrow \mu \mathbf{X} \mathbf{N}\), we have:
- \(\mathbf{X}, \mathbf{N} \in \mathbf{TRAILING(P)}\)
- \(\mathbf{TRAILING(N)}\subseteq\mathbf{TRAILING(P)}\)
- Example:

Constructing Precedence Relations
- \[
\mathbf{X} =· \mathbf{Y}
\]
- if there is \(\mathbf{A} \rightarrow \mathbf{\alpha X Y \beta}\), where \(\mathbf{X}, \mathbf{Y} \in \mathbf{V}\), \(\mathbf{\alpha}, \mathbf{\beta} \in \mathbf{V^*}\)
- or, there is \(\mathbf{A} \rightarrow
\mathbf{\alpha X N Y \beta}\), where \(\mathbf{N} \in \mathbf{V_n} \cup
\{\mathbf{\epsilon}\}\), \(\mathbf{X},
\mathbf{Y} \in \mathbf{V_t}\)
- adjacent symbols have equal precedence (相邻符号具有相等的优先级)
- at least one of them is a terminal (至少有一个是终结符)
- e.g., \(\mathbf{E} + \mathbf{T}\), \(\mathbf{T} * \mathbf{F}\), \(\mathbf{E} += \mathbf{T}\)
- adjacent symbols have equal precedence (相邻符号具有相等的优先级)
- \[
\mathbf{X} <· \mathbf{Y}
\]
- if there is \(\mathbf{A} \rightarrow \mathbf{\alpha X Q \beta}\), and \(\mathbf{Q} \overset{+}{\Rightarrow} \mathbf{Y \delta}\), where \(\mathbf{X}, \mathbf{Y} \in \mathbf{V}\), \(\mathbf{Q} \in \mathbf{V_n}\), \(\mathbf{\alpha}, \mathbf{\beta}, \mathbf{\delta} \in \mathbf{V^*}\)
- or, there is \(\mathbf{A} \rightarrow
\mathbf{\alpha X Q \beta}\), and \(\mathbf{Q} \overset{+}{\Rightarrow} \mathbf{N Y
\delta}\), where \(\mathbf{N} \in
\mathbf{V_n} \cup \{\mathbf{\epsilon}\}\), \(\mathbf{X}, \mathbf{Y} \in \mathbf{V_t}\)
- \(\mathbf{LEADING(Q)} = \{\mathbf{Y},
\mathbf{N} \ | \ \mathbf{Q} \overset{+}{\Rightarrow} \mathbf{Y\delta} \
or\ \mathbf{Q} \overset{+}{\Rightarrow} \mathbf{N Y \delta}\}\)
- for \(\mathbf{A} \rightarrow \mathbf{\alpha X Q \beta}\), we have \(\mathbf{X}\) <· Symbols in \(\mathbf{LEADING(Q)}\)
- \(\mathbf{LEADING(Q)} = \{\mathbf{Y},
\mathbf{N} \ | \ \mathbf{Q} \overset{+}{\Rightarrow} \mathbf{Y\delta} \
or\ \mathbf{Q} \overset{+}{\Rightarrow} \mathbf{N Y \delta}\}\)
- \[
\mathbf{X} >· \mathbf{Y}
\]
- if there is \(\mathbf{A} \rightarrow \alpha \mathbf{P} \mathbf{Y} \beta\), and \(\mathbf{P} \overset{+}{\Rightarrow} \mu \mathbf{X}\), where \(\mathbf{X}, \mathbf{Y} \in \mathbf{V}\), \(\mathbf{P} \in \mathbf{V_n}\), \(\alpha, \beta, \mu \in \mathbf{V}^*\)
- or, there is \(\mathbf{A} \rightarrow \alpha \mathbf{P} \mathbf{Y} \beta\), and \(\mathbf{P} \overset{+}{\Rightarrow} \mu \mathbf{X} \mathbf{N}\), where \(\mathbf{N} \in \mathbf{V_n} \cup \{\epsilon\}\), \(\mathbf{P} \in \mathbf{V_n}\), \(\mathbf{X}, \mathbf{Y} \in \mathbf{V_T}\)
- \(\mathbf{TRAILING(P)} = \{\mathbf{X},
\mathbf{N} \ | \ \mathbf{P} \overset{+}{\Rightarrow} \mu \mathbf{X} \
\text{or} \ \mathbf{P} \overset{+}{\Rightarrow} \mu \mathbf{X}
\mathbf{N}\}\)
- for \(\mathbf{A} \rightarrow \alpha \mathbf{P} \mathbf{Y} \beta\), we have Symbols in \(\mathbf{TRAILING(P)} >· \mathbf{Y}\)
Precedence Table
- Steps:
- for each production \(\mathbf{A}
\rightarrow \mathbf{X_1 X_2 \dots X_k}\):
- for each \(\mathbf{X}\)
- if \(\mathbf{X_i} \in \mathbf{V_t}\) and \(\mathbf{X_{i+1}} \in \mathbf{V_t}\), then \(\mathbf{X_i} =· \mathbf{X_{i+1}}\)
- if \(\mathbf{X_i} \in \mathbf{V_t}\) and \(\mathbf{X_{i+2}} \in \mathbf{V_t}\) and \(\mathbf{X_{i+1}} \in \mathbf{V_n}\), then \(\mathbf{X_i} =· \mathbf{X_{i+2}}\)
- if \(\mathbf{X_i} \in \mathbf{V_t}\) and \(\mathbf{X_{i+1}} \in \mathbf{V_n}\), then \(\mathbf{X_i} <· \mathbf{LEADING(X_{i+1})}\)
- if \(\mathbf{X_i} \in \mathbf{V_n}\) and \(\mathbf{X_{i+1}} \in \mathbf{V_t}\), then \(\mathbf{X_i} =· \mathbf{X_{i+1}}\) and \(\mathbf{TRAILING(X_i)} >· \mathbf{X_{i+1}}\)
- for each \(\mathbf{X}\)
- for the Start Symbol \(\mathbf{S}\):
- \(\$ <· \mathbf{LEADING(S)}\)
- \(\mathbf{TRAILING(S)} >· \$\)
- for each production \(\mathbf{A}
\rightarrow \mathbf{X_1 X_2 \dots X_k}\):
- Example:

OPP: Some More
- Unary Minus vs. Binary Minus (一元负号与二元负号)
- Leave It to Scanners (留给扫描器)
- return two different tokens for the two (返回两个不同的tokens)
- lookahead is required (需要向前看)
- OPPs are not used often in practice (运算符优先级在实践中不常用)
- limited scenarios and applications (有限的场景和应用)
- but, simple -> part of a complex parsing system (但简单,是复杂解析系统的一部分)
LR Parsing
- What:
- left-to-right scanning
- rightmost derivation in reverse
- Why
- can recognize virtually all programming languages of context-free grammars (几乎可以识别所有上下文无关文法的编程语言)
- is the most general non-backtracking shift-reduce parsing method
known (已知的最通用的非回溯移位归约解析方法)
- yet is still efficient (仍然高效)
- can detect a syntax error as soon as possible (尽快检测语法错误)
- is a proper superset of the predictive parsing (是预测解析的适当超集)
LR(0) Parsing
Items and the LR(0) Automaton
- Problem: when to shift and when to reduce?
- how to decide whether that on the top of the stack is a handle? (如何判断栈顶的句柄?)
- LR(0) Items: a production with a dot at some
position in its body (LR(0) 项目:在其主体的某个位置有一个点的产生式)
- prefixes of a valid production, indicating how much we have seen at the point (有效产生式的前缀,指示我们在该点上已经看到多少)
- e.g. \(\mathbf{A} \rightarrow
\mathbf{XYZ}\) yields four items(例如\(\mathbf{A} \rightarrow
\mathbf{XYZ}\)产生四个项):
- \(\mathbf{A} \rightarrow \cdot \mathbf{XYZ}\): hope to see \(\mathbf{XYZ}\) next on the input
- \(\mathbf{A} \rightarrow \mathbf{X} \cdot \mathbf{YZ}\): hope to see \(\mathbf{YZ}\) next on the input
- \(\mathbf{A} \rightarrow \mathbf{XY} \cdot \mathbf{Z}\): hope to see \(\mathbf{Z}\) next on the input
- \(\mathbf{A} \rightarrow \mathbf{XYZ} \cdot\): hope to see nothing next on the input
- kind of state + transition → automaton
- Kernel and Non-Kernel Items
- Kernel Items: the Initial Item + those whose dots are not at the left
- Non-Kernel Items: Otherwise
- LR(0) Automaton: CLOSURE + GOTO
- CLOSURE: set of Items (项集的闭包)
- GOTO: the Transition Function (转换函数)
CLOSURE and GOTO
- \(\mathbf{CLOSURE(I)}\):
- \(\mathbf{I}\): a set of Items for a grammar \(\mathbf{G}\)(文法\(\mathbf{G}\)的项集)
- construct by two rules:
- every Item in \(\mathbf{I}\) is added in to \(\mathbf{CLOSURE(I)}\) (\(\mathbf{I}\)中的每个项目都添加到\(\mathbf{CLOSURE(I)}\)中)
- if \(\mathbf{A} \rightarrow \mathbf{\alpha} \cdot \mathbf{B} \mathbf{\beta}\) is in \(\mathbf{CLOSURE(I)}\) and \(\mathbf{B} \rightarrow \mathbf{\gamma}\) is a production of \(\mathbf{G}\), then add \(\mathbf{B} \rightarrow \cdot \mathbf{γ}\) to \(\mathbf{CLOSURE(I)}\) (如果\(\mathbf{A} \rightarrow \mathbf{\alpha} \cdot \mathbf{B} \mathbf{\beta}\)在\(\mathbf{CLOSURE(I)}\)中,并且\(\mathbf{B} \rightarrow \mathbf{\gamma}\)是\(\mathbf{G}\)的一个产生式,则将\(\mathbf{B} \rightarrow \cdot \mathbf{γ}\)添加到\(\mathbf{CLOSURE(I)}\)中)
- Example:

- \(\mathbf{GOTO(I, X)}\):
- \(\mathbf{I}\): a set of Items for a grammar \(\mathbf{G}\) (文法\(\mathbf{G}\)的项集)
- \(\mathbf{X}\): a grammar symbol (文法符号)
- the closure of the set of items [\(\mathbf{A} \rightarrow \mathbf{\alpha X} \cdot
\mathbf{\beta}\)] such that [\(\mathbf{A} \rightarrow \mathbf{\alpha} \cdot
\mathbf{X} \mathbf{\beta}\)] is in \(\mathbf{I}\) (\(\mathbf{GOTO(I, X)}\)是\(\mathbf{I}\)中所有形如[\(\mathbf{A} \rightarrow \mathbf{\alpha} \cdot
\mathbf{X \beta}\)]的项所对应的项[\(\mathbf{A} \rightarrow \mathbf{\alpha X} \cdot
\mathbf{\beta}\)]的集合的闭包)
- the transition from the state for \(\mathbf{I}\) under input \(\mathbf{X}\) (在输入\(\mathbf{X}\)下,\(\mathbf{I}\)的状态转换)
- construct by
- for each Item \(\mathbf{A} \rightarrow \mathbf{\alpha} \cdot \mathbf{X} \mathbf{\beta}\) in \(\mathbf{I}\)
- then every Item in \(\mathbf{CLOSURE(A \rightarrow \alpha X \cdot \beta)}\) is added to \(\mathbf{GOTO(I, X)}\)
- Example:

Automaton Construction
- INPUT: a grammar \(\mathbf{G}\)
- OUTPUT: a LR(0) automaton
- Construction:
- augment \(\mathbf{G}\) to \(\mathbf{G'}\) by adding a new start symbol \(\mathbf{S'}\) and production \(\mathbf{S'} \rightarrow \mathbf{S}\) (通过添加新的起始符号\(\mathbf{S'}\)和产生式\(\mathbf{S'} \rightarrow \mathbf{S}\)扩展文法\(\mathbf{G}\)至\(\mathbf{G'}\))
- \(\mathbf{C}\):= {\(\mathbf{CLOSURE(S' \rightarrow \cdot S)}\)} (先求\(\mathbf{CLOSURE(S' \rightarrow \cdot S)}\),作为闭包的集合\(\mathbf{C}\)中的第一个闭包)
- repeat:
- for each Item \(\mathbf{I}\) in
\(\mathbf{C}\) and each grammar symbol
\(\mathbf{X}\) in \(\mathbf{G'}\) (对\(\mathbf{C}\)中每个项目\(\mathbf{I}\)和\(\mathbf{G'}\)中的每个文法符号\(\mathbf{X}\))
- if \(\mathbf{GOTO(I, X)}\) is not
empty and not in \(\mathbf{C}\)
(如果\(\mathbf{GOTO(I,
X)}\)不为空且不在\(\mathbf{C}\)中,注意\(\mathbf{GOTO(I, X)}\)是项集\(\mathbf{I}\)在输入符号\(\mathbf{X}\)下的转换的闭包)
- add \(\mathbf{GOTO(I, X)}\) to \(\mathbf{C}\)
- if \(\mathbf{GOTO(I, X)}\) is not
empty and not in \(\mathbf{C}\)
(如果\(\mathbf{GOTO(I,
X)}\)不为空且不在\(\mathbf{C}\)中,注意\(\mathbf{GOTO(I, X)}\)是项集\(\mathbf{I}\)在输入符号\(\mathbf{X}\)下的转换的闭包)
- for each Item \(\mathbf{I}\) in
\(\mathbf{C}\) and each grammar symbol
\(\mathbf{X}\) in \(\mathbf{G'}\) (对\(\mathbf{C}\)中每个项目\(\mathbf{I}\)和\(\mathbf{G'}\)中的每个文法符号\(\mathbf{X}\))
- until no new Items are added to \(\mathbf{C}\)
- Example:

Parsing Table Construction
- LR(0) Parsing Table \(\mathbb{T}\):
- Rows: states
- Columns: grammar symbols
- terminals for \(\mathbf{SHIFT}\) and \(\mathbf{REDUCE}\) actions
- non-terminals for \(\mathbf{GOTO}\) actions
- Construction: each edge \(\mathbf{X}\): \((s_m, s_n)\) (对于每条边\(\mathbf{X}\),\((s_m,
s_n)\)为其起始和终止状态,X为文法符号)
- if \(\mathbf{X}\) is a terminal \(\mathbf{a}\), then \(\mathbb{T}[s_m, a] = \mathbf{SHIFT}\ n\) (记作s n)
- if \(\mathbf{X}\) is a non-terminal \(\mathbf{A}\), then \(\mathbb{T}[s_m, A] = \mathbf{GOTO}\ n\) (记作n)
- if \(\mathbf{A} \rightarrow \mathbf{\beta} \cdot\) is in \(s_m\), then for each terminal \(\mathbf{a}\), \(\mathbb{T}[s_m, a] = \mathbf{REDUCE}\ \mathbf{A} \rightarrow \mathbf{\beta}\) (记作r n,其中n是产生式的编号,用罗马数字表示)
- if \(\mathbf{S'} \rightarrow \mathbf{S} \cdot\) is in \(s_m\), then for each terminal \(\mathbf{a}\), \(\mathbb{T}[s_m, a] = \mathbf{ACCEPT}\) (记作a/acc)

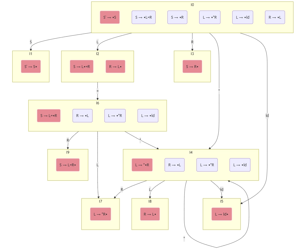
- Example:
>
注:在上面的例子中,状态1、2、9均存在移进-归约冲突,因此不属于LR(0)文法。
Alogrithm and Implementation (算法与实现)
INPUT: an input string \(\mathbf{\omega}\) and an LR-parsing table \(\mathbb{T}\) for a grammar \(\mathbf{G}\)
OUTPUT: if \(\mathbf{\omega} \in \mathbf{L(G)}\), the reduction steps of a bottom-up parse for \(\mathbf{\omega}\)
STEPS:
1
2
3
4
5
6
7
8
9
10
11
12
13
14
15
16let a be the first symbol of 𝜔$ //设a是输入字符串𝜔$的第一个符号 push state 0 onto the stack //将状态0推入栈中 while (1) { let s be the state on top of the stack //设s是栈顶的状态 if (ACTION[s, a] = shift t) { //如果ACTION[s, a] = shift t push t onto the stack //将t推入栈中 let a be the next input symbol //设a是下一个输入符号 } else if (ACTION[s, a] = reduce A→𝛽) { //如果ACTION[s, a] = reduce A→𝛽 pop |𝛽| symbols off the stack //从栈中弹出|𝛽|(𝛽包含的符号数)个状态 let t be the top of the stack now //设t是栈顶的状态 push GOTO[t, A] onto the stack //将GOTO[t, A]推入栈中 } else if (ACTION[s, a] = accept) break //如果ACTION[s, a] = accept,则结束 else call error-handling routine }Example:

LR(0) Conflicts
- Reduce-Reduce Conflicts:
- state has two reduce items
- e.g. \(\mathbf{A} \rightarrow \mathbf{\alpha} \cdot\) and \(\mathbf{B} \rightarrow \mathbf{\beta} \cdot\)
- Shift-Reduce Conflicts:
- state has a reduce item and a shift item
- e.g. \(\mathbf{A} \rightarrow \mathbf{\alpha} \cdot \mathbf{k \gamma}\) and \(\mathbf{B} \rightarrow \mathbf{\beta} \cdot\)
- To avoid conflicts: SLR(1) Parsing
SLR(1) Parsing
Parsing Table Construction
- LR(0) Parsing Table \(\mathbb{T}\) \(\Rightarrow\) SLR(1) Parsing
Table \(\mathbb{T}\)
- Rows: states
- Columns: grammar symbols
- terminals for \(\mathbf{SHIFT}\) and \(\mathbf{REDUCE}\) actions
- non-terminals for \(\mathbf{GOTO}\) actions
- Construction: each edge \(\mathbf{X}\): \((s_m, s_n)\)
- if \(\mathbf{X}\) is a terminal \(\mathbf{a}\), then \(\mathbb{T}[s_m, a] = \mathbf{SHIFT}\ n\)
- if \(\mathbf{X}\) is a non-terminal \(\mathbf{A}\), then \(\mathbb{T}[s_m, A] = \mathbf{GOTO}\ n\)
- if \(\mathbf{A} \rightarrow \mathbf{\beta} \cdot\) is in \(s_m\), then for each terminal \(\mathbf{a} \in \mathbf{FOLLOW(A)}\), \(\mathbb{T}[s_m, a] = \mathbf{REDUCE}\ \mathbf{A} \rightarrow \mathbf{\beta}\) (只对\(\mathbf{FOLLOW(A)}\)中的终结符进行归约)
- if \(\mathbf{S'} \rightarrow \mathbf{S} \cdot\) is in \(s_m\), then \(\mathbb{T}[s_m, \$] = \mathbf{ACCEPT}\) (只对$进行归约)
- Example:

SLR(1) Conflicts
- Reduce-Reduce Conflicts:
- state has two reduce items
- e.g. \(\mathbf{A} \rightarrow
\mathbf{\alpha} \cdot\) and \(\mathbf{B} \rightarrow \mathbf{\beta}
\cdot\)
- if \(\mathbf{FOLLOW(A)} \cap \mathbf{FOLLOW(B)} = \emptyset\), safe for SLR(1) (如果\(\mathbf{FOLLOW(A)} \cap \mathbf{FOLLOW(B)} = \emptyset\),则SLR(1)安全)
- Shift-Reduce Conflicts:
- state has a reduce item and a shift item
- e.g. \(\mathbf{A} \rightarrow
\mathbf{\alpha} \cdot \mathbf{k \gamma}\) and \(\mathbf{B} \rightarrow \mathbf{\beta}
\cdot\)
- if \(\mathbf{k} \notin \mathbf{FOLLOW(B)}\), safe for SLR(1) (如果\(\mathbf{k} \notin \mathbf{FOLLOW(B)}\),则SLR(1)安全)
LR(1) Parsing
- How: check the immediate following symbols of non-terminals for reduction (检查非终结符的直接后续符号以进行归约)
- LR(1) Item = [LR(0) Item,
Following Symbol]
- e.g. \([\mathbf{A} \rightarrow \mathbf{XY} \cdot \mathbf{Z}, \mathbf{a}]\)
- where \(\mathbf{a}\) is the following terminal symbol of \(\mathbf{A}\) (\(\mathbf{a}\)是\(\mathbf{A}\)的后续终结符)
- when \(\mathbf{Z}\) is not empty, the same as LR(0) Item (当\(\mathbf{Z}\)不为空时,与LR(0)项相同)
- otherwise, \(\mathbf{A} \rightarrow
\mathbf{XY} \cdot \mathbf{Z}\) is applied only when the next
input symbol is \(\mathbf{a}\)
(否则,只有在下一个输入符号为\(\mathbf{a}\)时才应用\(\mathbf{A} \rightarrow \mathbf{XY} \cdot
\mathbf{Z}\))
- instead of SLR(1)’s ALL \(\mathbf{A}\)’s following symbols, let along LR(0)’s ALL terminal symbols (而不是SLR(1)的所有\(\mathbf{A}\)的后续符号,甚至LR(0)的所有终结符)
LR(1)’s CLOSURE and GOTO
- LR(1)’s \(\mathbf{CLOSURE(I)}\)
- every Item in \(\mathbf{I}\) is added in to \(\mathbf{CLOSURE(I)}\)
- repeat:
- if \([\mathbf{A} \rightarrow \mathbf{\alpha} \cdot \mathbf{B} \mathbf{\beta}, \mathbf{a}]\) is in \(\mathbf{CLOSURE(I)}\) and \(\mathbf{B} \rightarrow \mathbf{\gamma}\) is a production of \(\mathbf{G}\), then for each terminal \(\mathbf{b}\) in \(\mathbf{FIRST(\beta a)}\), add \([\mathbf{B} \rightarrow \cdot \mathbf{\gamma}, \mathbf{b}]\) into \(\mathbf{CLOSURE(I)}\)
- until no more new Items can be added into \(\mathbf{CLOSURE(I)}\)
- only reduce \(\mathbf{B}\) when it is followed by that in \(\mathbf{FIRST(\beta a)}\) (仅在后面跟着\(\mathbf{FIRST(\beta a)}\)中的项时才归约\(\mathbf{B}\))
- LR(1)’s \(\mathbf{GOTO(I,
B)}\)
- if \([\mathbf{A} \rightarrow \mathbf{\alpha} \cdot \mathbf{B} \mathbf{\beta}, \mathbf{a}]\) in \(\mathbf{I}\)
- then every Item in \(\mathbf{CLOSURE(\{[\mathbf{A} \rightarrow
\mathbf{\alpha} \mathbf{B} \cdot \mathbf{\beta},
\mathbf{a}]\})}\) is in \(\mathbf{GOTO(I, B)}\)
- \(\mathbf{GOTO(I, B)} \supseteq
\mathbf{CLOSURE(\{[\mathbf{A} \rightarrow \mathbf{\alpha} \mathbf{B}
\cdot \mathbf{\beta}, \mathbf{a}]\})}\)
- Those of Kernel Items inherited from the previous state (从前一个状态继承的内核项)
- \(\mathbf{GOTO(I, B)} \supseteq
\mathbf{CLOSURE(\{[\mathbf{A} \rightarrow \mathbf{\alpha} \mathbf{B}
\cdot \mathbf{\beta}, \mathbf{a}]\})}\)
- Example:

Automaton Construction
- INPUT: a grammar \(\mathbf{G}\)
- OUTPUT: a LR(1) automaton
- Construction:
- augment \(\mathbf{G}\) to \(\mathbf{G'}\) by adding a new start symbol \(\mathbf{S'}\) and production \(\mathbf{S'} \rightarrow \mathbf{S}\) (扩展文法)
- \(\mathbf{C}\):= {\(\mathbf{CLOSURE({[S' \rightarrow \cdot S, \$]})}\)} (初始化项集C)
- repeat:
- for each Item \(\mathbf{I}\) in
\(\mathbf{C}\) and each grammar symbol
\(\mathbf{X}\) in \(\mathbf{G'}\)
- if \(\mathbf{GOTO(I, X)}\) is not
empty and not in \(\mathbf{C}\)
- add \(\mathbf{GOTO(I, X)}\) to \(\mathbf{C}\)
- if \(\mathbf{GOTO(I, X)}\) is not
empty and not in \(\mathbf{C}\)
- for each Item \(\mathbf{I}\) in
\(\mathbf{C}\) and each grammar symbol
\(\mathbf{X}\) in \(\mathbf{G'}\)
- until no new Items are added to \(\mathbf{C}\)
- Example:
- Example:

- Exercise:

- Example:
Parsing Table Construction
- LR(1) Parsing Table \(\mathbb{T}\):
- Rows: states
- Columns: grammar symbols
- terminals for \(\mathbf{SHIFT}\) and \(\mathbf{REDUCE}\) actions
- non-terminals for \(\mathbf{GOTO}\) actions
- Construction: each edge \(\mathbf{X}\): \((s_m, s_n)\)
- if \(\mathbf{X}\) is a terminal \(\mathbf{a}\), then \(\mathbb{T}[s_m, a] = \mathbf{SHIFT}\ n\)
- if \(\mathbf{X}\) is a non-terminal \(\mathbf{A}\), then \(\mathbb{T}[s_m, A] = \mathbf{GOTO}\ n\)
- if \([\mathbf{A} \rightarrow \mathbf{\beta} \cdot, \mathbf{a}]\) (the kernel) is in \(s_m\), then \(\mathbb{T}[s_m, a] = \mathbf{REDUCE}\ \mathbf{A} \rightarrow \mathbf{\beta}\)
- if \([\mathbf{S'} \rightarrow \mathbf{S} \cdot, \$]\) is in \(s_m\), then \(\mathbb{T}[s_m, \$] = \mathbf{ACCEPT}\)
- Example:
>
注:上表中\([11, id]\)应为\(s12\),即\(\mathbb{T}[11, id] = s12\)。
LALR(1) Parsing
- What: Look Ahead LR(1)
- Why: smaller parsing table than
LR(1) for practice(比LR(1)小的解析表)
- equal to SLR(1) in state number
(与SLR(1)状态数相等)
- e.g. In C, serveral hundred for SLR(1), serverals of thousands for LR(1)
- more powerful than SLR(1) in processing more grammars (比SLR(1)更强大,能处理更多文法)
- equal to SLR(1) in state number
(与SLR(1)状态数相等)
- How: combine Items with the same
Production Set in LR(1)
(将LR(1)中具有相同产生式集的项(同心集)组合在一起)
- e.g. \([\mathbf{A} \rightarrow \mathbf{\alpha} \cdot, \mathbf{a}]\) and \([\mathbf{A} \rightarrow \mathbf{\alpha} \cdot, \mathbf{b}]\) are combined into one state
- Compared to LR(1):

Automaton Construction
- INPUT: a grammar \(\mathbf{G}\)
- OUTPUT: a LALR(1) automaton
- Construction:
- Construct LR(0) items as LALR(1) items’ cores for the grammar \(\mathbf{G'}\),then remove the non-kernel items (为文法\(\mathbf{G'}\)构造LR(0)项作为LALR(1)项的核心,然后删除非核心项)
- For each kernal items \(\mathbf{K}\) in \(\mathbf{I_i}\) and each grammar symbol
\(\mathbf{X}\) in \(\mathbf{G'}\), calculate the lookahead
symbols’ INIT and PROPAGATION.
(对于每个项集\(\mathbf{I_i}\)中的核心项\(\mathbf{K}\)和文法符号\(\mathbf{X}\),计算前瞻符号的初始值和传播)
- For each item \((\mathbf{A} \rightarrow
\mathbf{\alpha} \cdot \mathbf{\beta})\) in \(\mathbf{K}\)
- \(\mathbf{J} := \{\mathbf{CLOSURE({[A \rightarrow \alpha \cdot \beta, \#]})}\}\) (初始化\(\mathbf{J}\))
- if \([\mathbf{B \rightarrow \gamma \cdot X \delta, a}]\) in \(\mathbf{J}\) and \(\mathbf{a \neq} \#\), then \(\mathbf{B \rightarrow \gamma X \cdot \delta}\) in \(\mathbf{GOTO(I_i, X)}\) has a SELF-generated lookahead symbol \(\mathbf{a}\) (\(\mathbf{J}\)中的项若出现不为#的前瞻符号,则它是自发生成的)
- if \([\mathbf{B \rightarrow \gamma \cdot X \delta,} \#]\) in \(\mathbf{J}\), then lookahead symbols are propagated from \(\mathbf{A \rightarrow \alpha \cdot \beta}\) to \(\mathbf{B \rightarrow \gamma X \cdot \delta}\) in \(\mathbf{GOTO(I_i, X)}\). (\(\mathbf{J}\)中的项若出现#的前瞻符号,则该项会传播前瞻符号)
- Specifically, \(\mathbf{\$}\) in \(\mathbf{[S' \rightarrow S \cdot, \$]}\) is SELF-generated.
- For each item \((\mathbf{A} \rightarrow
\mathbf{\alpha} \cdot \mathbf{\beta})\) in \(\mathbf{K}\)
- Construct the \(\mathbf{FROM-TO}\)
table base on \(\mathbf{GOTO}\) for the
kernel items to show the propagation of lookahead symbols
(为核心项构建\(\mathbf{FROM-TO}\)表,以显示前瞻符号的传播)
- in step 2, we calculate propagated relationships.
- Propagate the lookahead symbols according to the \(\mathbf{FROM-TO}\) relationships until the
fixed point achieved (根据\(\mathbf{FROM-TO}\)关系传播前瞻符号,直到达到不变点)
- in step 2, we calculate self-generated lookahead symbols.
- Example:
>
注:上右表中,前瞻符号在传播时,每一行的前瞻符号可以向右填满右侧列,最右一列是最终结果
Parsing Table Construction
- the same as LR(1) method
- LALR(1) Parsing Table \(\mathbb{T}\):
- Rows: states
- Columns: grammar symbols
- terminals for \(\mathbf{SHIFT}\) and \(\mathbf{REDUCE}\) actions
- non-terminals for \(\mathbf{GOTO}\) actions
- Construction: each edge \(\mathbf{X}\): \((s_m, s_n)\)
- if \(\mathbf{X}\) is a terminal \(\mathbf{a}\), then \(\mathbb{T}[s_m, a] = \mathbf{SHIFT}\ n\)
- if \(\mathbf{X}\) is a non-terminal \(\mathbf{A}\), then \(\mathbb{T}[s_m, A] = \mathbf{GOTO}\ n\)
- if \([\mathbf{A} \rightarrow \mathbf{\beta} \cdot, \mathbf{a}]\) (the kernel) is in \(s_m\), then \(\mathbb{T}[s_m, a] = \mathbf{REDUCE}\ \mathbf{A} \rightarrow \mathbf{\beta}\)
- if \([\mathbf{S'} \rightarrow \mathbf{S} \cdot, \$]\) is in \(s_m\), then \(\mathbb{T}[s_m, \$] = \mathbf{ACCEPT}\)
- Example:

Capabilities vs. Conflicts
- LALR never introduces new SHIFT-REDUCE conflicts:
- SHIFT does not depend on lookaheads
- Example:

Summary
- LR(0), SLR(1),
LR(1), LALR(1)
- all working in SHIFT-REDUCE mode
- only different in Parsing Tables
- Parsing Tables - Capabilities
- LR(0) < SLR(1) < LALR(1) < LR(1)
- LR(0): Items
- SLR(1): Items with FOLLOW
- LALR(1): Items Combined from SLR(1) and LR(1)
- LR(1): Items with Subset of FOLLOW

Using Ambiguous Grammars
- In Theory: grammar for LR parsing tables should be unambiguous (在理论上:LR解析表的文法应该是无歧义的)
- For ambiguous grammars:
- there will be conflicts
- add new information/restrictions to resolve ambiguity
(添加新信息/限制以解决歧义)
- precedence, associativity, etc.
- get LR tables without conflicts
- Why embracing ambiguous grammars?
- some are much natural, the unambiguous one can be very complex (有些是非常自然的,无歧义的可能非常复杂)
- isolate common syntactic constructs for special-case optimizations (隔离常见的语法结构以进行特殊情况优化)
- Example:

Summary

编译原理
https://youyeyejie.github.io/_posts/编译原理/